Back to overview

KS 368 Holzhäusernstrasse, Hünenberg/Risch

Ort
Hünenberg/Risch
Kunde
Kanton Zug, Baudirektion, Tiefbauamt
Zeitraum
2023
2026
Projektnummer
6.23042
Tätigkeitsfelder
Infrastruktur;Strassenbau;Vermessung;Bau- und Ingenieurvermessung
Erbrachte Leistungen
Variantenstudium
Vorprojekt
Vermessung
Charakteristische Angaben
Länge: 1'600 m
DTV: ca. 15'000 Fz/d
Gesetzeskonforme Anpassung Strassenentwässerung
Durchgehender Rad-/Gehweg
Umgestaltung Knoten Bösch
Koordination Drittprojekte

Projektbeschrieb

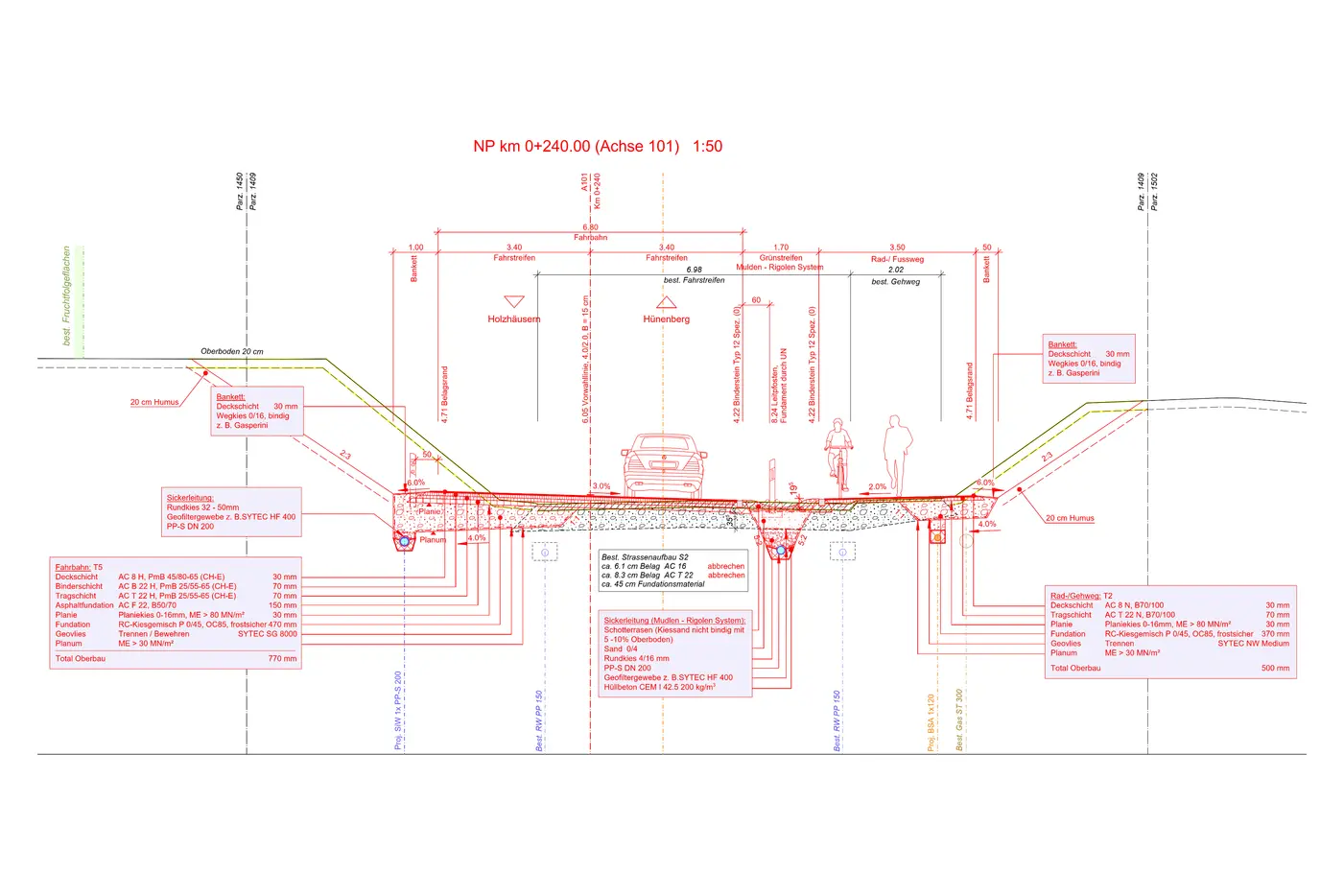
Die Kantonsstrasse 368 (Holzhäusernstrasse) im Bereich Ober-Ehretstrasse bis Rigiweg soll für den Veloverkehr ausgebaut und saniert werden. Zudem ist der Strassenabschnitt an die Änderung der Verkehrsbelastung durch die Inbetriebnahme der Umfahrung Cham-Hünenberg (UCH) anzupassen. Der Abschnitt erstreckt sich über eine Länge von ca. 1'600 m auf den Gemeindegebieten von Hünenberg und Risch. Die heutige Veloführung im Mischverkehr bzw. auf 2.0 m breiten Gehwegen mit dem Zusatz «Radfahrer gestattet» ist ungenügend. Für die Zukunft ist ein 3.50 m breiter durchgehender Rad-/Gehweg zu planen. Zudem ist der Strassenoberbau zu sanieren und die Strassenentwässerung an die gültige Gesetzgebung anzupassen. Innerhalb des Industriegebietes Bösch ist der Knoten Bösch für die zukünftige Verkehrsbelastung zu rüsten. An den Projektenden sind Drittprojekte in Planung und müssen koordiniert werden. Dasselbe gilt für den Knoten Oberbösch im Zentrum des Projektperimeters welcher als Bestandteil der Umfahrung Cham-Hünenberg (UCH) erstellt wird.

Sie befinden sich hier: